More speed. More bands. More flexibility.
Chateau 5G ax R17 may look familiar – the sleek design, the mighty dual-band Wi-Fi 6 coverage, and all the impressive RouterOS v7 features. But under the hood, everything’s been pushed further.
Now powered by a 5G Release 17 cutting-edge modem, Chateau takes full advantage of the latest mobile technologies, including advanced carrier aggregation combinations. That means faster downlink speeds, greater signal stability, and improved responsiveness, even in regions where the mobile tower is far away. Wherever you are, Chateau finds the signal sweet spot.
Your network, your rules: eSIM or microSIM
Chateau has a true embedded SIM (eSIM) built right in, fully compatible with
FAQ
Go to your MikroTik account and use the MikroTik Connectivity service or use your favorite provider’s eSIM right from the start. Simply log in via WebFig or WinBox, go to Interfaces > LTE > eSIM Management, and paste your operator’s SM-DP+ address and activation code (an Internet connection is required).
Wireless that actually delivers
With four powerful built-in LTE/5G antennas and two external dual-chain Wi-Fi 6 antennas, Chateau gives you great performance for download and upload even in a busy, crowded environment:
- Smart aggregation with wide regional FDD + TDD band support
- Extra strong signal pickup thanks to 4×4 MIMO
- Wi-Fi coverage designed for homes of all sizes, including multi-floor setups.
For secure remote work, play, and everything in between
Chateau runs RouterOS v7, MikroTik’s industrial-grade operating system used by ISPs and sysadmins around the world – but with a simple user-friendly interface that anyone can learn to use. And if you’re not sure about diving deep into the world of networking, no worries, we also have an iOS/Android app for even easier installation!
Set up a secure VPN. Optimize streaming. Limit bandwidth. Create VLANs. Block sites. Send SMS alerts when usage peaks. All without subscriptions or paywalls.
Chateau 5G ax R17 is perfect for:
- Remote workers who need fast, reliable, secure LTE/5G internet
- Mobile operators are looking for a modern, simple, and affordable TR-069 device management system
- Households are tired of plastic “black box” routers that limit what they can do
- Anyone ready to ditch slow DSL or patchy Wi-Fi extenders
The device has an operating system preinstalled and licensed. No separate purchase is necessary, and the product is ready to use. The device includes free software updates for the life of the product or a minimum of 5 years starting from date of purchase..
Specifications
| Details | |
|---|---|
| Product code | S53UG+5HaxD2HaxD-TC&RG650E-EU |
| Architecture | ARM 64bit |
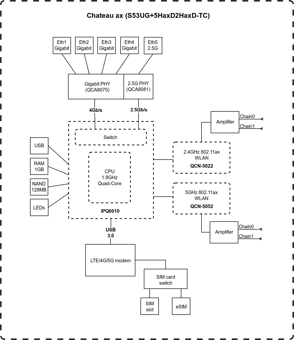
| CPU | IPQ-6010 |
| CPU core count | 4 |
| CPU nominal frequency | 864-1800 MHz |
| Switch chip model | IPQ-6010 |
| Dimensions | 240 x 156 x 44 mm |
| RouterOS license | 4 |
| Operating System | RouterOS v7 |
| Size of RAM | 1 GB |
| Storage size | 128 MB |
| Storage type | NAND |
| MTBF | Approximately 200’000 hours at 25C |
| Tested ambient temperature | -40°C to 70°C |
| IPsec hardware acceleration | Yes |
Powering
| Details | |
|---|---|
| Number of DC inputs | 1 (DC jack) |
| DC jack input Voltage | 12-28 V |
| Max power consumption | 27 W |
| Max power consumption without attachments | 18 W |
| Cooling type | Passive |
Mobile
| Details | |
|---|---|
| 3G Category | R8 (42.2Mbps Downlink, 5.76Mbps Uplink) |
| 3G bands | 5 (850MHz) / 8 (900MHz) / 1 (2100MHz) |
| LTE Category | 20 (2.0 Gbps Downlink, 211 Mbps Uplink) |
| MIMO DL | 20 (2.0 Gbps Downlink, 211 Mbps Uplink) |
| MIMO UL | 1×1 (5G SA MIMO UL 2×2) |
| LTE FDD bands | 1 (2100MHz) 3 (1800MHz) 5 (850MHz) 7 (2600MHz) 8 (900 MHz) 20 (800MHz) 28 (700MHz) 32 (1500 MHz) |
| LTE TDD bands | 38 (2600MHz) 41 (2500MHz) 42 (3500MHz) 40 (2300MHz) 43 (3700MHz) |
| 5G NSA FDD bands | 1 (2100 MHz) 3 (1800 MHz) 5 (850 MHz) 7 (2600 MHz) 8 (900 MHz) 20 (800 MHz) 26 (850 MHz) 28 (700 MHz) 67 (700 MHz) 75 (1500 MHz) 76 (1500 MHz) |
| 5G NSA TDD bands | 38 (2600 MHz) 40 (2300 MHz) 41 (2500 MHz) 77 (3700 MHz) 78 (3500 MHz) |
| 5G SA FDD bands | 1 (2100 MHz) 3 (1800 MHz) 5 (850 MHz) 7 (2600 MHz) 8 (900 MHz) 20 (800 MHz) 26 (850 MHz) 28 (700 MHz) 67 (700 MHz) 75 (1500 MHz) 76 (1500 MHz) |
| 5G SA TDD bands | 38 (2600 MHz) 40 (2300 MHz) 41 (2500 MHz) 77 (3700 MHz) 78 (3500 MHz) |
| TAC | 86896506 |
Wireless specifications
| Details | |
|---|---|
| Wireless 2.4 GHz Max data rate | 574Mbit/s |
| Wireless 2.4 GHz number of chains | 2 |
| Wireless 2.4 GHz standards | 802.11b/g/n/ax |
| Antenna gain dBi for 2.4 GHz | 3 |
| Wireless 2.4 GHz chip model | QCN-5022 |
| Wireless 2.4 GHz generation | Wi-Fi 6 |
| Wireless 5 GHz Max data rate | 1200 Mbit/s |
| Wireless 5 GHz number of chains | 2 |
| Wireless 5 GHz standards | 802.11a/n/ac/ax |
| Antenna gain dBi for 5 GHz | 6 |
| Wireless 5 GHz chip model | QCN-5052 |
| Wireless 5 GHz generation | Wi-Fi 6 |
Ethernet
| Details | |
|---|---|
| 10/100/1000 Ethernet ports | 4 |
| Number of 2.5G Ethernet ports | 1 |
Peripherals
| Details | |
|---|---|
| Number of SIM slots | 1 Modem (Micro SIM) |
| Number of USB ports | 1 |
| USB Power Reset | Yes |
| USB slot type | USB type A |
| Max USB current (A) | 1.5 |
Other
| Details | |
|---|---|
| CPU temperature monitor | Yes |
| PCB temperature monitor | Yes |
| Voltage Monitor | Yes |
| Mode button | Yes |
| eSIM | Yes |
| Mode button | Yes |
Certification & Approvals
| Details | |
|---|---|
| Certification | CE, EAC, ROHS |
| IP | 20 |
Included parts


Performance Testing
Wireless RF & Sensitivity
| Band | Rate / MCS | Transmit (dBm) | Receive Sensitivity (dBm) |
|---|---|---|---|
| 2.4 GHz | 1 Mbit/s | 23 | -100 |
| 11 Mbit/s | 23 | -94 | |
| 6 Mbit/s | 24 | -96 | |
| 54 Mbit/s | 21 | -80 | |
| MCS0 | 24 | -96 | |
| MCS7 | 20 | -75 | |
| MCS9 | 19 | -70 | |
| MCS11 | 17 | -67 | |
| 5 GHz | 6 Mbit/s | 24 | -96 |
| 54 Mbit/s | 21 | -80 | |
| MCS0 | 24 | -96 | |
| MCS7 | 20 | -75 | |
| MCS9 | 19 | -70 | |
| MCS11 | 17 | -67 |
Ethernet Test Results
| Mode / Configuration | 1518 byte (Mbps) | 512 byte (Mbps) | 64 byte (Mbps) |
|---|---|---|---|
| Bridging none (fast path) | 2662 | 2430.9 | 821 |
| Bridging 25 bridge filter rules | 2649.1 | 1885.3 | 254.9 |
| Routing none (fast path) | 2657.8 | 2443.6 | 668.2 |
| Routing 25 simple queues | 2653.5 | 1898 | 254.9 |
| Routing 25 IP filter rules | 2614.4 | 1145.2 | 153.3 |
- All tests are done with Xena Networks’ specialized test equipment (XenaBay), andare done according to RFC2544 (Xena2544)
- Max throughput is determined with 30+ second attempts with 0,1% packet loss tolerance in 64, 512, 1518 byte packet sizes
- Test results show device maximum performance, and are reached using the mentioned hardware and software configuration; different configurations most likely will result in lower results
IPsec Test Results
| Mode / Configuration | 1400 byte (Mbps) | 512 byte (Mbps) | 64 byte (Mbps) |
|---|---|---|---|
| Single tunnel AES-128-CBC + SHA1 | 878.1 | 376.4 | 47.9 |
| 256 tunnels AES-128-CBC + SHA1 | 561.1 | 227.3 | 30 |
| 256 tunnels AES-128-CBC + SHA256 | 560 | 226.9 | 30 |
| 256 tunnels AES-256-CBC + SHA1 | 553.3 | 224.5 | 30 |
| 256 tunnels AES-256-CBC + SHA256 | 553.3 | 225.3 | 30 |
- All tests are done with Xena Networks’ specialized test equipment (XenaBay), and are done according to RFC2544 (Xena2544)
- Max throughput is determined with 30+ second attempts with 0,1% packet loss tolerance in 64, 512, 1400 byte packet sizes
- Test results show device maximum performance, and are reached using the mentioned hardware and software configuration; different configurations most likely will result in lower results








